Transforming Surfaces Since 1994
Industry leading surface morphing technology powering automotive, aerospace, and industrial design worldwide.
Trusted by Industry Leaders















30 years of precision.
One powerful engine.
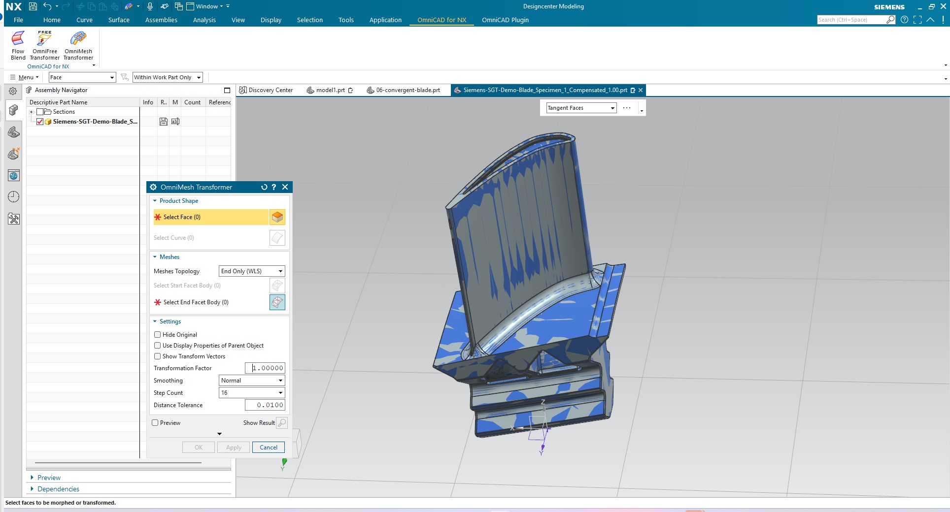
OmniCAD Engine powers every product we make, from our standalone CAD software to native integrations with Siemens Designcenter.
Surface Morphing
Reshape and adapt CAD surfaces while maintaining Class A quality, the technology at the core of every OmniCAD product.
Springback Compensation
Eliminate costly die tryout iterations. Automatically generate compensated tooling geometry from simulation data, first time right.
Reverse Engineering
Bridge the gap between designed CAD models and manufactured reality. Transform scan data into production ready geometry, without rebuilding from scratch.
Die Surface Design
Automate the complete die addendum workflow, from binder to production ready surfaces. Parametric regeneration eliminates repetitive rework.
Our Product Lines
Choose the right solution for your workflow
Die Surface Designer
From Part to Production Ready Die Surfaces
Die addendum design is one of the most time-consuming stages in tooling engineering. Die Surface Designer automates it entirely, generating binders, addendum surfaces, and all related elements parametrically. When your part geometry changes, the die surfaces regenerate automatically. Integrated with JSTAMP for seamless design-to-validation workflows.
Learn MoreEngineered for Precision Industries
Trusted by leading companies across three major sectors
Automotive
Springback compensation for sheet metal forming. Reduce die tryout cycles and achieve first time right manufacturing.
Aerospace
Class A surfaces for complex geometries. Meet the demanding surface quality requirements of aviation components.
Industrial Design
Rapid design iteration for consumer products, medical devices, and industrial equipment.
Ready to transform your workflow?
Get in touch with our team to discuss your surface morphing needs and discover how OmniCAD can help.